商标注册路上,一不小心就可能收到商标局下发的一纸《驳回通知书》,尤其是理由为“与在先商标构成近似”。这是因为当下商标注册量巨大,你申请的商标很可能与他人在先申请的商标构成近似,从而导致被驳回。
那么,当遇到商标驳回时,如何处理呢?今天,小知给大家分享近期成功代理的3个案例,都是申请商标因近似被驳回的情况,申请人委托知协代理,通过对引证商标提出撤三+驳回复审申请,最终商标局对申请商标予以初步审定。
丨引证商标撤三+申请商标驳回复审
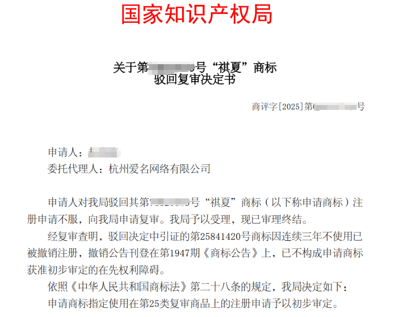
01 “祺夏”商标驳回复审成功

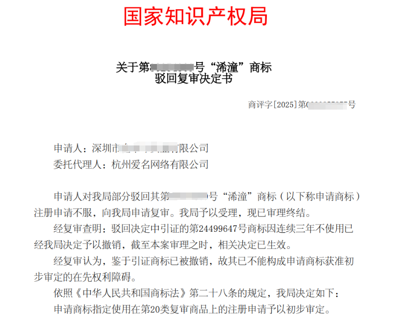
02 “浠潼”商标驳回复审成功

03 “SUSOU.COM”商标驳回复审成功

这三件商标都有一个共同点,因近似被驳回,且申请商标与引证商标近似度较高。这种情况下,通过强调商标独创性,论证双方商标不构成近似,这种方式成功率较低。
相反,知协的商标顾问查询发现引证商标存在连续3年不使用的情况,符合“撤三”标准,那么通过对引证商标撤三,消除在先权利障碍,从而助力申请商标通过初审,这种方式成功率更高。
综上,在知协商标顾问的代理下,帮助客户撰写各项申请材料,有理有据进行论证,最终成功通过复审,3件申请商标都被予以初步审定。待3个月公告期之后,无异议即可获准注册。
商标被驳回,尤其是因近似被驳回,是商标注册过程中的常见挑战。它并不意味着终点,而是一个需要更高阶策略的新起点。当遇到商标驳回,可以找我们分析驳回原因,评估复审成功率。通过专业的分析和扎实的证据准备,完全有可能在复审程序中“起死回生”,最终赢得属于您的商标品牌。
丨关于知协
杭州知协网络技术有限公司(32.cn知协知识产权平台),是在国家知识产权局备案的正规代理机构,信息透明可查;也是国内互联网+知识产权服务的先行者,经过多年的不懈努力和发展,现已形成一支专业服务团队深耕知识产权领域。目前公司业务涵盖国内及国际商标、专利、版权的申请、注册、管理、交易等多个方面。
如果您有商标、版权、专利、维权、诉讼方面的问题,欢迎联系我们为您解决!
知协官网:http://www.32.cn/
客服电话:400-765-3232








