商标因近似被驳回是商标注册申请中常见的问题。根据《商标法》第三十条规定,若申请注册的商标与他人在同一种商品或类似商品上已注册或初步审定的商标相同或近似,商标局将驳回申请。
不过,关于商标近似的判断,除了统一的标准之外,往往还受到商标审查员的主观判断的影响。比如两个图形,有人看着相似,也有人看着不相似。因此,遇到这种情况,大家可以认真分析,再考虑是否申请驳回复审。另外,有技巧的复审也能提高成功率!接下来,小知给大家分享我们近期成功代理的一起商标驳回复审案例。
丨案件详情
申请人张某某提交的“J 吉满惠 JOYMEHUI”商标(简称申请商标)被商标局予以驳回,理由是商标近似,引证了4件在先商标,分别是“JANEEYREHOME”、“J”、图形商标和“银镇 SILIVER TOWN”商标(简称引证商标一至四)。
申请人不服,委托我司向商标局申请复审。
丨驳回复审
知协商标顾问将申请商标与引证商标一至四,逐一进行对比分析,指出双方商标差异较大,复审成功的可能性还是比较高的。
随后,商标顾问认真撰写了复审申请书,从音、形、义三方面分析申请商标与引证商标的区别,证明二者不构成近似,不会导致消费者混淆。
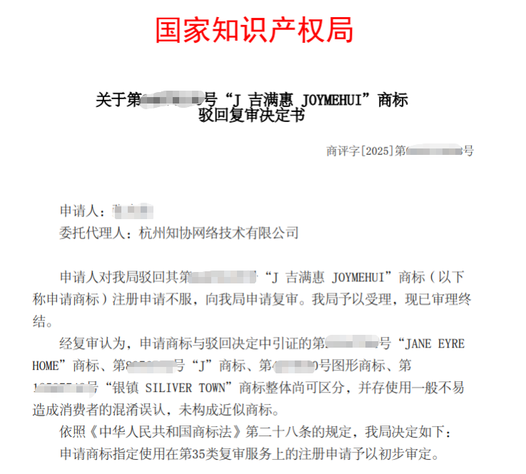
经商标局复审认为,申请商标与引证商标整体尚可区分,并存使用一般不易造成消费者的混淆误认,未构成近似商标。最终决定,申请商标指定使用在第35类复审服务上的注册申请予以初步审定。

丨关于知协
杭州知协网络技术有限公司(32.cn知协知识产权平台),是在国家知识产权局备案的正规代理机构,信息透明可查;也是国内互联网+知识产权服务的先行者,经过多年的不懈努力和发展,现已形成一支专业服务团队深耕知识产权领域。目前公司业务涵盖国内及国际商标、专利、版权的申请、注册、管理、交易等多个方面。
如果您有商标、版权、专利、维权、诉讼方面的问题,欢迎联系我们为您解决!
知协官网:http://www.32.cn/
客服电话:400-765-3232








