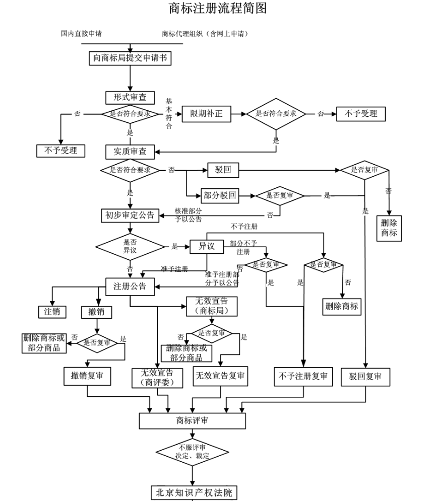
对于企业而言,商标是品牌的法律护盾,是重要的无形资产。2026新的一年开始,知协给大家准备了这份商标注册流程简图供大家了解,需要的老板可以提前收藏哦。

简单来说,商标注册分为以下几个关键步骤:
第一步:申请前的准备
在正式提交前,充分准备能有效提升成功率,避免不必要的损失。这些准备包括:
(1)商标近似查询,这能帮助您了解是否存在在先的相同或近似商标,降低冲突风险。
(2)确定类别与项目,商标国际分类共有45个类别,您需要根据经营业务,参照《类似商品和服务区分表》确定注册类别及具体的商品/服务项目。精准的选择类别既能省钱,又可以保护到位。
(3)准备申请材料:包括《商标注册申请书》、身份证明文件、清晰的商标图样等,需要认真规范填写,填写格式错误或有错别字等也会导致商标不予受理。
第二步:提交申请与受理
您可以通过以下三种途径提交申请:
①网上申请:直接登录“商标网上服务系统”在线提交。难点在于新人没有账号,注册起来麻烦,且对于初次申请的朋友来说比较复杂,耗时耗力。
②线下窗口办理:前往地方市场监管局设立的商标业务受理窗口办理,线下排队,等待比较耗时。
③委托商标代理机构办理:选择在国家知识产权局备案的代理机构(知协32.cn)代为办理。我们知协有经验丰富的商标顾问,一对一为您服务,足不出户就能快速办理。
提交申请后商标局将下发《注册申请受理通知书》,这仅代表申请被正式受理,并不代表已获核准。后续商标还会经历形式审查和实质审查,若都没有问题就可以等待拿证。如果遇到商标驳回或异议,那么需要根据具体情况去应对。
商标注册流程看似按部就班,但其中存在诸多专业判断点。例如,商标查询结果的解读、商品服务类别的精准选择、审查意见的应对以及异议答辩,都直接关系到注册的成败。
作为在国家知识产权局备案的专业代理机构,知协能为您提供全流程的专家服务。我们不仅确保您材料的规范准确,更凭借丰富的经验,在每一个环节为您预判风险、制定策略,最大化提升注册成功率,让您省心、安心地建立品牌保护壁垒。








