近日,知协知识产权代理团队再传捷报!由我司全程代理的自然人曾某某 "猫咪喝咖啡" 图形商标驳回复审案件,获得国家知识产权局商标局下发的驳回复审成功通知。申请商标被依法予以初步审定并公告,为委托人守住了心仪的品牌标识。
丨案件详情
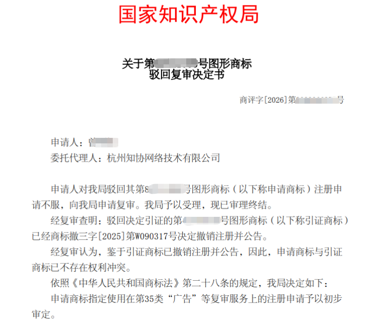
自然人曾某某提交申请一件“猫咪喝咖啡”的图形商标,被商标局以近似为由驳回,引证商标也是一只猫咪图案,但无咖啡杯,两商标在细节方面也有一些差异。具体商标图样如下。

丨驳回复审关键
知协商标顾问详细检索发现,本案引证商标虽已注册,但连续三年未进行商业使用,符合《商标法》关于 "撤销连续三年不使用注册商标"(简称 "撤三")的法定情形。这成为突破驳回障碍的关键!
在提交驳回复审的同时,对引证商标提起 "撤三" 申请,要求商标局撤销该注册商标。
因引证商标权利人无法提供近三年有效的商业使用证据,商标局依法作出撤销该引证商标的决定,在先权利障碍彻底消除。最终,商标局决定,对曾某某申请的 "猫咪喝咖啡" 图形商标予以初步审定并公告!

丨知协提醒
面对在先商标障碍,若引证商标存在 "连续三年不使用" 情形,通过 "撤三消除障碍 + 复审主张差异" 的组合策略,可大幅提高复审成功率。
知协拥有多年知识产权代理经验,擅长各类商标驳回、异议、撤三、无效案件,能为您定制最优解决方案。如果您的商标注册也遭遇驳回、异议等难题,欢迎随时联系知协。我们将以专业的法律分析、丰富的实务经验、一对一的专属服务,为您的品牌知识产权保驾护航,助力每一个创意与品牌顺利落地!
丨关于知协
杭州知协网络技术有限公司(32.cn知协知识产权平台),是国内互联网+知识产权服务的先行者,经过多年的不懈努力和发展,现已形成一支专业服务团队深耕知识产权领域。目前公司业务涵盖国内及国际商标、专利、版权的申请、注册、管理、交易等多个方面。
如果您有商标、版权、专利、维权、诉讼方面的问题,欢迎联系我们为您解决!








